簡介:11月28日,福建漳州城投集團有限公司黨委書記、董事長曾凡沛一行蒞臨建筑材料工業技術情報研究所,就綠色建筑在漳州產業園的落地進行了深入交流。此次會談吸引了首席專家崔源 ...
立即觀看
簡介:11月28日,福建漳州城投集團有限公司黨委書記、董事長曾凡沛一行蒞臨建筑材料工業技術情報研究所,就綠色建筑在漳州產業園的落地進行了深入交流。此次會談吸引了首席專家崔源 ...
立即觀看
簡介:【北京】2023年11月24日 - 在推進軍民融合深度發展的關鍵時期,北京中航軍融科技管理中心業務代表王勝利先生蒞臨建筑材料工業技術情報研究所中國綠建進出口產業聯盟,舉行了一 ...
立即觀看
簡介:會議背景 目前我國大部分中小企業都面臨著產品技術水平、質量水平、企業管理水平、企業創新力等方面的問題,導致企業發展停滯不前,甚至出現倒退或倒閉的風險,建筑建材類行業也 ...
立即觀看京港視通傳媒(北京)有限公司
手機:17310186555 13611329458 1
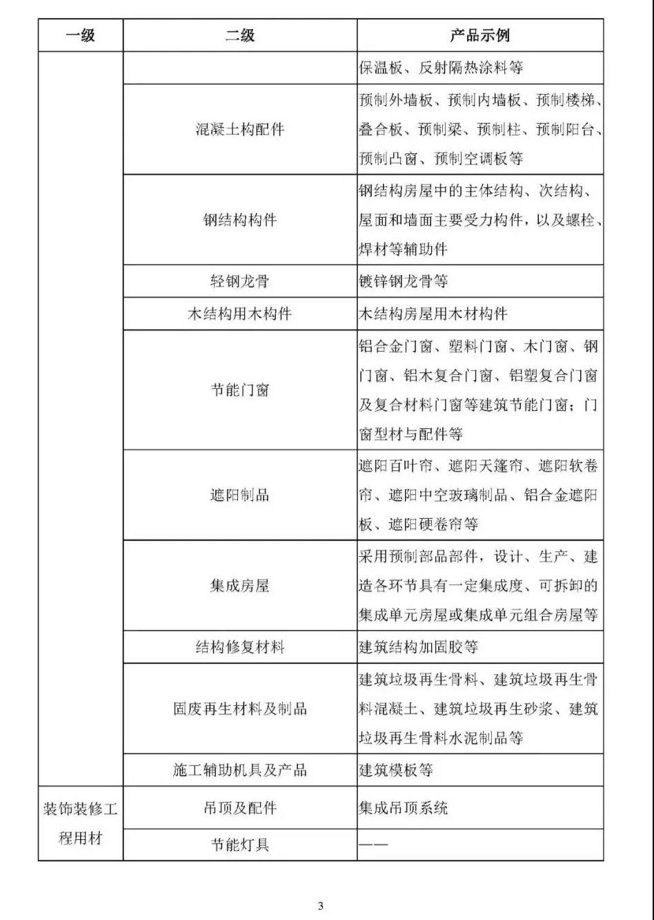
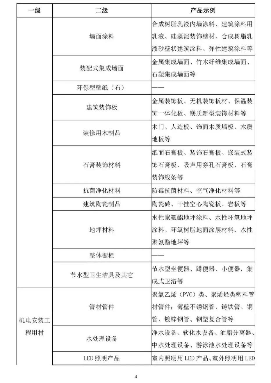
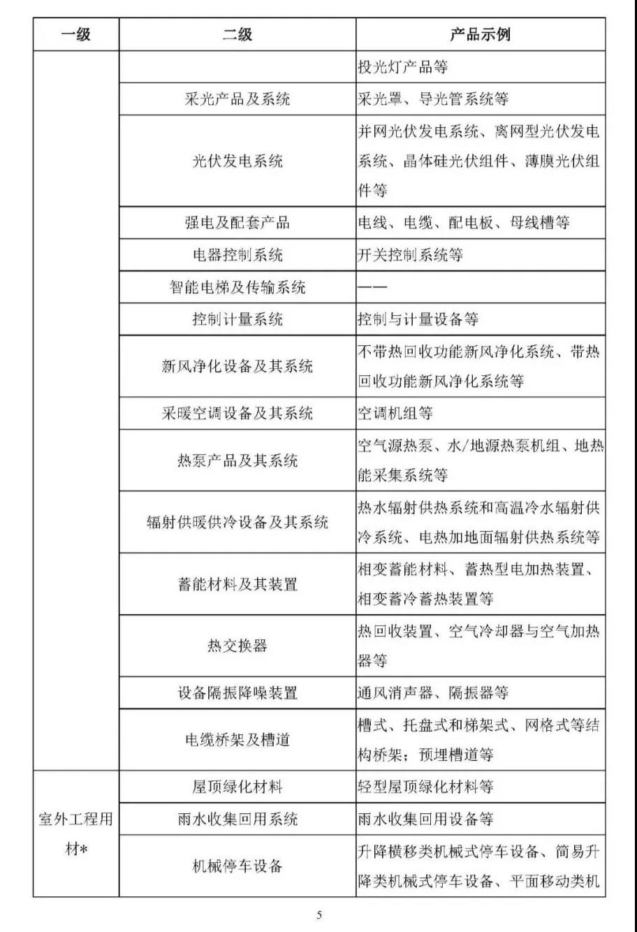
為加快綠色建材產品推廣應用,促進綠色建材產品認證實施,根據綠色建材發展需求,10月13日,住房和城鄉建設部科技與產業化發展中心發布《綠色建材產品目錄框架(2021年)》。
據介紹,《綠色建材產品目錄框架(2021年)》涉及預拌混凝土、預拌砂漿、石材、防水密封材料、保溫隔熱材料等主體及圍護結構工程用材,吊頂及配件、墻面涂料、裝配式集成墻面、建筑裝飾板等裝飾裝修工程用材,管材管件、水處理設備、LED 照明產品等機電安裝工程用材,以及屋頂綠化材料、雨水收集回用系統、機械停車設備等室外工程用材。
住房和城鄉建設部強調,應結合實際加大綠色建材產品推廣應用力度,為推動建設領域實現碳達峰、碳中和目標提供支撐。





轉自 中國建材信息總網
中國綠建進出口產業聯盟
秘書處:
手機/微信:
17310186555(郭);
13611329458(司);
13693144949(古);
13240011212(劉);
15201003688(吳);
地址:北京市朝陽區管莊東里甲1號建筑材料工業技術情報研究所415辦公室